关注雅格美天
网站地图
英文网站
您好,欢迎来到雅格美天官方网站!
高端酒店家具定制服务商
铸就全球高端酒店家具定制行业优质品牌
项目合作热线:
0757-23363455 15820607633
实地测尺,专业方案,工程投标
首页
酒店家具
产品中心
工程案例
工程资质
新闻中心
雅格美天
联系我们
首页
产品中心
酒店家具分类
高端酒店家具
精装房公寓家具
护墙板/木饰面
别墅家具
酒店家具按区域分类
酒店客房家具
酒店大堂家具
酒店公区酒店
酒店餐厅家具
工程案例
高端酒店
公寓
政府
建筑公司
设计装修
工程资质
新闻中心
采购知识
行业动态
常见问题
雅格美天
企业简介
服务团队
生产车间
办公环境
联系我们
您当前位置:首页 > 新闻中心 > 行业动态
新闻中心分类
采购知识
行业动态
常见问题
咨询热线:
0757-23363455
相关资讯
更多 >>
欲定制酒店家具的选择您还在犹豫什么?
关于功能型酒店宴会家具的介绍
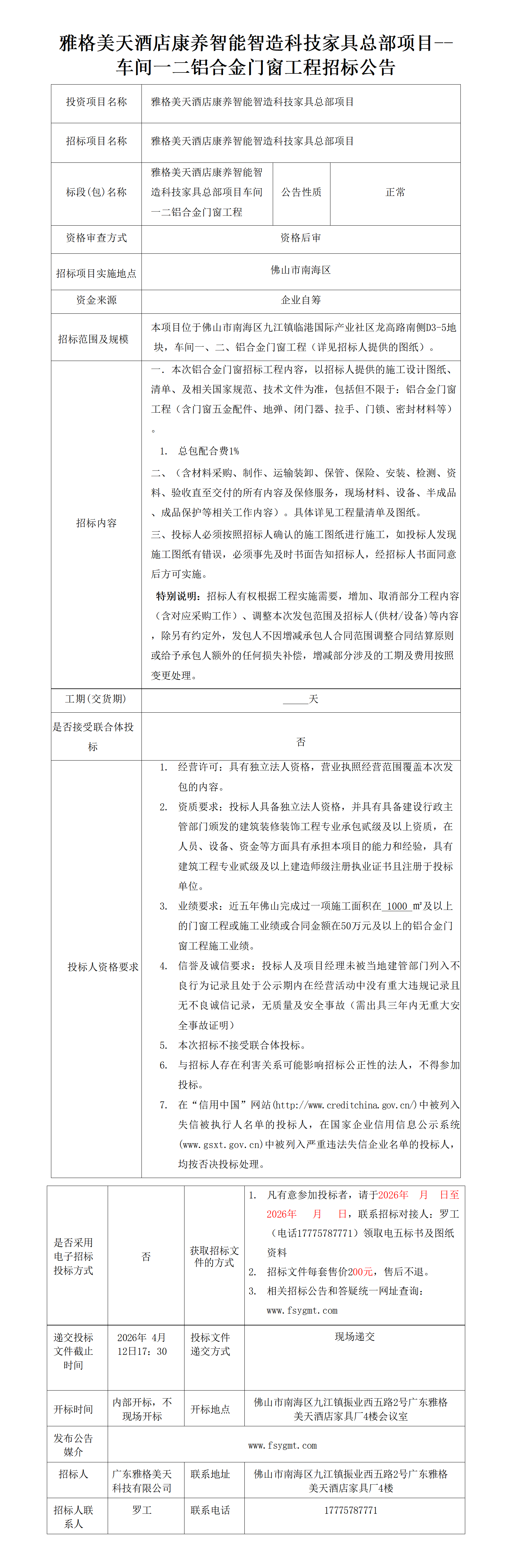
雅格美天酒店康养智能智造科技家具总部项目--车间一二铝合金门窗工程招标公告
发布时间:2026-04-06
发布者:
浏览次数:147次
分享到:
高端酒店家具定制服务商
铸就全球高端酒店家具定制行业优质品牌
马上咨询
酒店家具定制咨询热线
0757-23363455
上一个:
雅格美天×杨邦胜:顶奢案例闪耀上海酒店家具展
下一个:
喜封金顶!雅格美天酒店康养智能智造科技家具总部项目迎来重要里程碑
推荐产品
涉及酒店套房、公寓、会所、中西餐厅、别墅、新中式、套房、精装房等家具定制产品
酒店客房家具配套定制厂家直销
酒店客房家具厂家直销
高端酒店客房家具 厂家直销
厂家直销 酒店公寓 中式套房家具定制
电话:0757-23363455
QQ:1649128876